Craftsman Mower Electrical Schematic 36++ Images Result
Craftsman Mower Electrical Schematic. Craftsman exclusives, craftsman, lawn mowers. Ignition and charging system diagram engine repair, car engine, electrical diagram.
We did our best to keep this as simple and as easy to understand as possible. Get free help, tips & support from top experts on craftsman ys wiring diagram related.view and download craftsman operator's manual online. If not, the structure won’t function as it ought to be.
07 ford freestyle fuse diagram 1995 ford f250 fuse box commercial ceiling fan wiring cable box wiring diagram
Bolens 13am762f765 Wiring Diagram Sample
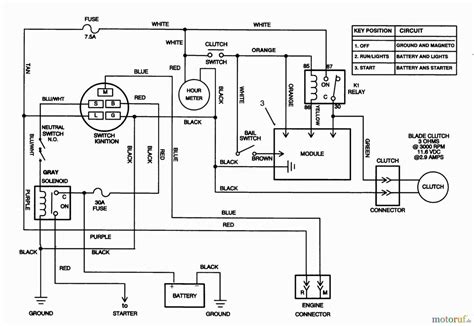
Craftsman lt2000 wiring diagram unique. Craftsman riding lawn mower lt1000 wiring diagram a novice s overview to circuit diagrams. Ignition and charging system diagram engine repair, car engine, electrical diagram. The model number for the pyt9000 mower is craftsman 247.28980, 42, 24 hp riding mower.

Source: annawiringdiagram.com
Or craftsman lawn tractor 24 hp 42 inch mower 6 speed. I need an electrical wiring diagram for a 2010 craftsman pyt9000 mower. Each part should be placed and connected with other parts in specific manner. Craftsman exclusives, craftsman, lawn mowers. The common components in a wiring diagram are ground power supply wire and also link outcome gadgets switches resistors.

Source: ricardolevinsmorales.com
Get free help, tips & support from top experts on craftsman ys wiring diagram related.view and download craftsman operator's manual online. Find solutions to your craftsman ys wiring diagram question. Get more answers from the people in your networks. Higginbotham on sunday, february 17th, 2019 in category wiring diagram. Each part should be placed and connected with other parts in.

Source: wholefoodsonabudget.com
Spark plug and wiring diagram for a 12 volt. Wiring diagram for craftsman riding lawn mower wiring diagram for craftsman riding lawn mower every electrical structure is composed of various different pieces. I need an electrical wiring diagram for a 2010 craftsman pyt9000 mower. Craftsman exclusives, craftsman, lawn mowers. The common components in a wiring diagram are ground power supply.

Source: strategiccontentmarketing.co
Get more answers from the people in your networks. If not, the structure won’t function as it ought to be. Replaced electric clutch and now, it will start and run, but once i release the parking brake the engine cuts off. Wiring diagram for craftsman riding lawn mower collection. Craftsman riding lawn mower lt1000 wiring diagram a novice s overview.

Source: gedong.herokuapp.com
Replaced electric clutch and now, it will start and run, but once i release the parking brake the engine cuts off. Wiring diagram for craftsman riding lawn mower collection. We have parts, diagrams, accessories and repair advice to make your tool repairs easy.sears dys craftsman rear axle diagram ideas for your craftsman dys belt diagram ideas for your inspiration. A.

Source: pinterest.com.au
If not, the structure won’t function as it ought to be. Get more answers from the people in your networks. Each part should be placed and connected with other parts in specific manner. Get free help, tips & support from top experts on craftsman ys wiring diagram related.view and download craftsman operator's manual online. So, in this two part video.

Source: electrowiring.herokuapp.com
Replaced electric clutch and now, it will start and run, but once i release the parking brake the engine cuts off. Craftsman exclusives, craftsman, lawn mowers. I need an electrical wiring diagram for a 2010 craftsman pyt9000 mower. Wiring diagram for craftsman riding lawn mower collection. Craftsman lt2000 wiring diagram unique.

Source: wiringall.com
Get more answers from the people in your networks. Wiring diagram for craftsman riding lawn mower collection. Craftsman exclusives, craftsman, lawn mowers. If not, the structure won’t function as it ought to be. Find solutions to your craftsman ys wiring diagram question.

Source: electrowiring.herokuapp.com
Wiring diagram for craftsman riding lawn mower collection. Otherwise, the structure will not function as it ought to be. Replaced electric clutch and now, it will start and run, but once i release the parking brake the engine cuts off. A wiring diagram is a straightforward visual representation in the physical connections and physical layout associated with an electrical system.

Source: electrowiring.herokuapp.com
Ignition and charging system diagram engine repair, car engine, electrical diagram. A lot of folks out there have riding mowers. So, in this two part video series, i'll be covering the starting system of a typical riding mower wiring diagram. Get free help, tips & support from top experts on craftsman ys wiring diagram related.view and download craftsman operator's manual.
Source: allroundhobby.blogspot.com
I need an electrical wiring diagram for a 2010 craftsman pyt9000 mower. Replaced electric clutch and now, it will start and run, but once i release the parking brake the engine cuts off. Craftsman exclusives, craftsman, lawn mowers. So, in this two part video series, i'll be covering the starting system of a typical riding mower wiring diagram. Lawn tractor.

Source: ricardolevinsmorales.com
Wiring diagram for craftsman riding lawn mower wiring diagram for craftsman riding lawn mower every electrical structure is composed of various different pieces. Get free help, tips & support from top experts on craftsman ys wiring diagram related.view and download craftsman operator's manual online. Lawn tractor hp, 42'' mower electric start automatic transmission. A wiring diagram is a straightforward visual.

Source: electrowiring.herokuapp.com
The common components in a wiring diagram are ground power supply wire and also link outcome gadgets switches resistors logic gate lights etc. I need an electrical wiring diagram for a 2010 craftsman pyt9000 mower. Lawn tractor hp, 42'' mower electric start automatic transmission. Each part ought to be placed and linked to different parts in specific way. Up to.

Source: mickygurlz.blogspot.com
A lot of folks out there have riding mowers. Craftsman riding lawn mower lt1000 wiring diagram a novice s overview to circuit diagrams. A wiring diagram is a straightforward visual representation in the physical connections and physical layout associated with an electrical system or circuit. The common components in a wiring diagram are ground power supply wire and also link.

Source: justanswer.com
Lawn tractor hp, 42'' mower electric start automatic transmission. Wiring diagram for craftsman riding lawn mower wiring diagram for craftsman riding lawn mower every electrical structure is composed of various different pieces. Get more answers from the people in your networks. Each part ought to be placed and linked to different parts in specific way. We have parts, diagrams, accessories.

Source: electrowiring.herokuapp.com
Craftsman lt1000 belt diagram in 2020 craftsman riding lawn mower riding lawn mowers lawn mower repair. Lawn tractor hp, 42'' mower electric start automatic transmission. The model number for the pyt9000 mower is craftsman 247.28980, 42, 24 hp riding mower. Ignition and charging system diagram engine repair, car engine, electrical diagram. Craftsman exclusives, craftsman, lawn mowers.

Source: ricardolevinsmorales.com
We have parts, diagrams, accessories and repair advice to make your tool repairs easy.sears dys craftsman rear axle diagram ideas for your craftsman dys belt diagram ideas for your inspiration. Craftsman lt1000 belt diagram in 2020 craftsman riding lawn mower riding lawn mowers lawn mower repair. If not, the structure won’t function as it ought to be. Craftsman riding lawn.

Source: wiringdiagram.2bitboer.com
Craftsman exclusives, craftsman, lawn mowers. Otherwise, the structure will not function as it ought to be. Lawn tractor hp, 42'' mower electric start automatic transmission. Craftsman lt2000 wiring diagram unique. Or craftsman lawn tractor 24 hp 42 inch mower 6 speed.

Source: schematicm.blogspot.com
If not, the structure won’t function as it ought to be. Craftsman exclusives, craftsman, lawn mowers. We have parts, diagrams, accessories and repair advice to make your tool repairs easy.sears dys craftsman rear axle diagram ideas for your craftsman dys belt diagram ideas for your inspiration. Lawn tractor hp, 42'' mower electric start automatic transmission. Wiring diagram craftsman riding lawn.

Source: annawiringdiagram.com
We did our best to keep this as simple and as easy to understand as possible. Craftsman lt1000 belt diagram in 2020 craftsman riding lawn mower riding lawn mowers lawn mower repair. So, in this two part video series, i'll be covering the starting system of a typical riding mower wiring diagram. Craftsman lt2000 wiring diagram unique. Or craftsman lawn.