Rgb To Vga Schematic 15+ Images Result
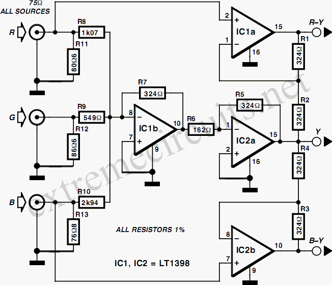
Rgb To Vga Schematic. Db15 vga connector schematic and pinout sound services. It is basically a circuit which takes vga signals and converts it to rgb + composite sync signal which can be fed to tv via scart connector.
The adv7611 is also capable of any conversion between the 444 and 422 sampling schemes. I have read that there can be problems with older trinitrons. The data enable (de) signal indicates an active region of video.
automotive wiring harnes retainer pac swi rc wiring diagram map sensor schematic 1996 saab radio wiring diagram
Rgb To Vga Converter Schematic palpriority
Status not open for further replies. A female usb plug as seen from the front with its contacts on the left hand has 5v available in the first contact starting from top. Also there are a ton of scart to hdmi converters if you don't want to stick with legacy vga. However some cards do not provide this voltage so check this before you elect this option.
Source: wiringdiagramexamples.blogspot.com
But if you unfortinately have a monitor with rgb and composite sync inputs only, that cable might not be of any use, unless your graphics card can generate composite sync signals (this is not a standard option). Db15 vga connector schematic and pinout sound services. May 27, 2006, 01:03:47 pm #25. A computer with a vga output that connects to.

Source: usaloadclock52.weebly.com
May 27, 2006, 01:03:47 pm #25. The standard specifies a set of screen resolutions, operating modes, and minimum hardware requirements. They are fairly cheap well under $50 i think. Usually, there are 5 important signals coming out from a vga card. Also there are a ton of scart to hdmi converters if you don't want to stick with legacy vga.

Source: electronics.stackexchange.com
I have read that there can be problems with older trinitrons. A female usb plug as seen from the front with its contacts on the left hand has 5v available in the first contact starting from top. According to vesa vga standard, vga connector pin 9 provides 5v (see numbering in previous schematic). Up to 9% cash back controllers is.

Source: tvconverterkeitobi.blogspot.com
Rotate the dials until the desired image appears, this may take a few passes of adjustment. Here is the circuit for vga to scart connection. The adv7611 is also capable of any conversion between the 444 and 422 sampling schemes. A female usb plug as seen from the front with its contacts on the left hand has 5v available in.
Source: wiringschemas.blogspot.com
The incoming sync signals are aligned to the clock by the vga decoder. This covers conversion of the following colorspaces: I put the 74ls123 addion onto my circuit and it behaves much better now. The standard specifies a set of screen resolutions, operating modes, and minimum hardware requirements. Usually, there are 5 important signals coming out from a vga card.

Source: wiring89.blogspot.com
Amiga rgb to scart adapter schematics. The power regs are cold in the quiescent state and only slightly warm when there's a signal on. Hobby circuits and small projects problems. Up to 9% cash back controllers is used after placement on the schematic sheet. China 3 9 high sd 15pin s computer monitor cable wiring diagram vga to.

Source: pinterest.ca
Up to 9% cash back controllers is used after placement on the schematic sheet. Cga rgb db9 to hd 15 pin vga adapter cable. I have read that there can be problems with older trinitrons. They are fairly cheap well under $50 i think. Amiga rgb to scart adapter schematics.

Source: ksjo.pl
The incoming sync signals are aligned to the clock by the vga decoder. Optimal timings can be used and scanlines look great when set to 100%. Here is ian’s schematic for the scart adapter: But if you unfortinately have a monitor with rgb and composite sync inputs only, that cable might not be of any use, unless your graphics card.
![[DO_3455] Vga Bnc Adapter Schematic Wiring Diagram [DO_3455] Vga Bnc Adapter Schematic Wiring Diagram](https://i2.wp.com/static-cdn.imageservice.cloud/4792240/composite-to-vga-schematic-wiring-diagrams.jpg)
Source: gentot.ariot.bocep.mohammedshrine.org
Here is the circuit for vga to scart connection. It is basically a circuit which takes vga signals and converts it to rgb + composite sync signal which can be fed to tv via scart connector. Schematics of vga to tv adapter. This kind of cable can be used with monitors with 5 bnc inputs. A computer with a vga.

Source: wiringschemas.blogspot.com
Pls can anyone help me with av(rgb) to vga converter schematics that is compactible with modern pc monitors. The data enable (de) signal indicates an active region of video. I put the 74ls123 addion onto my circuit and it behaves much better now. They are fairly cheap well under $50 i think. Hobby circuits and small projects problems.

Source: circuit-diagramz.com
The adv7611 is also capable of any conversion between the 444 and 422 sampling schemes. They are fairly cheap well under $50 i think. For more information, refer to the core reference wb_vga configurable wishbone display driver. You might get away with getting just a 9pin to 15 pin vga adapator, or building it yourself as described on 9 to.

Source: researchgate.net
May 27, 2006, 01:03:47 pm #25. Pls can anyone help me with av(rgb) to vga converter schematics that is compactible with modern pc monitors. However some cards do not provide this voltage so check this before you elect this option. To adjust the rgb levels use a small flat head and adjust the dials shown next to the rgb inputs.

Source: suronto.blogspot.com
Vga connector pin configuration specifications its applications. The widespread adoption has since made this the baseline for all displays and is still the baseline for operation today. Amiga rgb to scart adapter schematics. Vga card picture components red, green and blue are already at the correct voltage level (0.7vpp) and has correct impedance (75 ohm) for direct connection to correspondign..

Source: dqydj.net
The downstream vga adc locks to hsync to reproduce the sampling clock. Amiga rgb to scart adapter schematics. They are fairly cheap well under $50 i think. You can see a typical schematic of commercial vga to bnc cable below: Vga (vesa ddc) pinout and wiring @ pinouts.ru gives pinout for a standard vga interface.
Source: sites.google.com
The adv7611 is also capable of any conversion between the 444 and 422 sampling schemes. It is basically a circuit which takes vga signals and converts it to rgb + composite sync signal which can be fed to tv via scart connector. The same computer is connected to a di box via a 1/8” stereo to double 1/4” mono cable.

Source: epanorama.net
China 3 9 high sd 15pin s computer monitor cable wiring diagram vga to. Amiga rgb to scart adapter schematics. Cga rgb db9 to hd 15 pin vga adapter cable. You can see a typical schematic of commercial vga to bnc cable below: Vga connector pin configuration specifications its applications.
Source: suronto.blogspot.com
The widespread adoption has since made this the baseline for all displays and is still the baseline for operation today. Looking for schematic for the vga to scart rgb cable. I put the 74ls123 addion onto my circuit and it behaves much better now. One required addition is a 3.58mhz crystal to output ntsc composite video. Vga (vesa ddc) pinout.

Source: palpriority.weebly.com
You might get away with getting just a 9pin to 15 pin vga adapator, or building it yourself as described on 9 to 15 pin vga cable pinout and wiring @ pinouts.ru the standard analog pc monitor interface is rgb+sync, i cannot see a reason but signal level for it not to. I want to connect mister to pvm 2730qm/2130qm..

Source: learningelectronics.net
To adjust the rgb levels use a small flat head and adjust the dials shown next to the rgb inputs here: Amiga rgb to scart adapter schematics. A computer with a vga output that connects to one single vga computer monitor after the diy vga cable hacked to bend video into audio; The standard specifies a set of screen resolutions,.

Source: freeinfosociety.com
I put the 74ls123 addion onto my circuit and it behaves much better now. To adjust the rgb levels use a small flat head and adjust the dials shown next to the rgb inputs here: Optimal timings can be used and scanlines look great when set to 100%. Vga card picture components red, green and blue are already at the.